中国·best365英国在线体育(股份)有限公司-Official Platform
中文
Home
Company Profile
Industry Fields
IM
Transit
Communication
EMS
Consumer Electronics
Investor Relations
Information
Stock Price
Capital
Ownership
News Center
Company News
In the News
Highlights
Company Values
Company
profile
Company Profile
Chairman's Stateme...
Personnel
Directors
Supervisors
Executives
Organization
Achievements
Qualifications
Honors
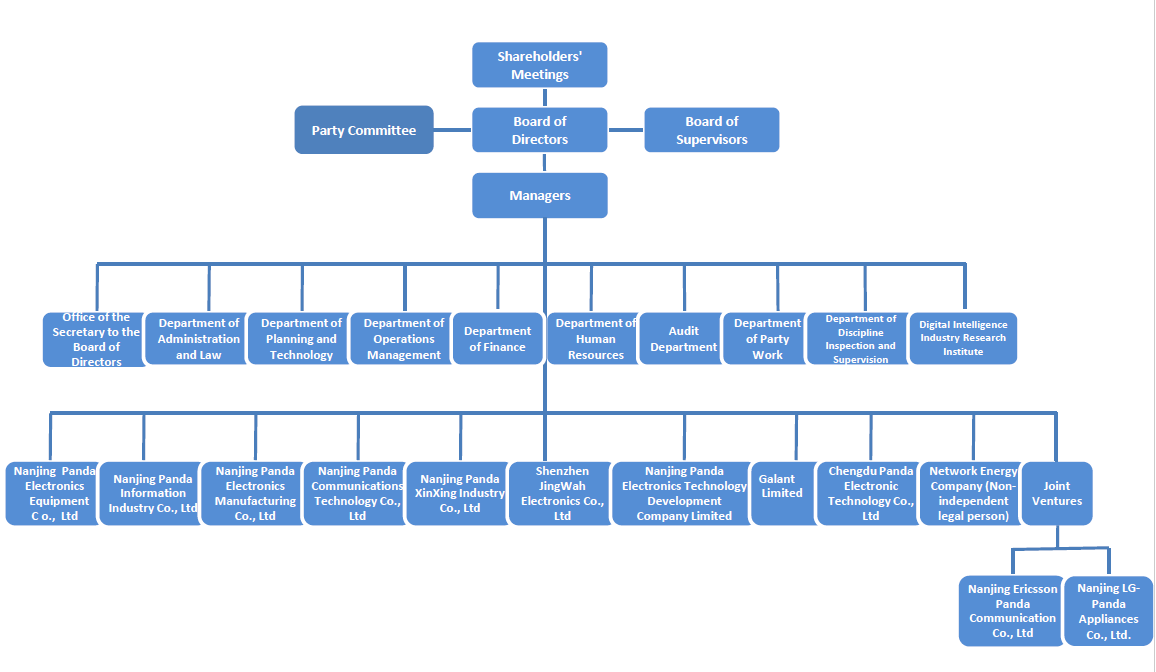
Organization
Home
>
Company Profile
>
Organization
pc
mobile
Company Profile
Company Profile
Chairman's Statement
Personnel
Organization
Achievements
Industry Fields
IM
Transit
Communication
EMS
Consumer Electronics
Investor Relations
Information
Stock Price
Capital
Ownership
Corporate culture
Company News
In the News
Highlights
Corporate culture
Company Values
Scan WeChat QR code
Scan the QR code below to enter the official mobile station
苏ICP备05016361号
Contact us
Site map
Legal Disclaimers
Links
best365英国在线体育
苏ICP备05016361号-1